2025年高黎贡山两栖类第一个国家新纪录

[复制链接]
12946 0
edaLv.2 可信认证 发表于 2025-8-29 10:39 | 显示全部楼层 IP: 云南昆明 科学院昆明动物研究所

马上注册,结交更多好友,享用更多功能,让你轻松玩转社区。

您需要 登录 才可以下载或查看,没有账号?注册 微信登录

×
本帖最后由 eda 于 2025-8-29 10:40 编辑



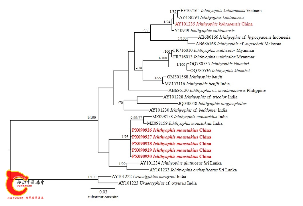
长期以来,国内蚓螈目都认为是只有1属1种,即版纳鱼螈Ichthyophis kohtaoensis,虽然研究人员发现了盈江县的“版纳鱼螈”与其他地方的鱼螈在环褶数量上存在差异,但由于盈江的标本数量较少,且都是幼体,因此认为可能是发育阶段不同产生了形态差异,幼体环褶数量可能比成体少,因此并未深究。
而基于我们的研究发现,鱼螈成体和幼体环褶数量及椎骨数量并没有因为发育阶段不同而存在明显的差异,且盈江的鱼螈环褶数量和椎骨数量显著少于其他地方的版纳鱼螈。基于此我们又进行了分子生物学分析,结果确实不同于版纳鱼螈,而且我们发现分子上和印度东部的Ichthyophis moustakius聚在一起,形态上也和Ichthyophis moustakius基本一致,只是吻端没有拱形的胡子状条纹(Ichthyophis moustakius命名时重要的鉴别特征之一就是吻端有拱形的胡子状条纹,其实后续的研究发现,这一特征并不靠谱,并建议深入研究)。基于我们的研究,我们将盈江的Ichthyophis moustakius中文名定为滇西鱼螈,并对其进行了描述,此外还讨论了成体和幼体之间的形态差异。
除此之外,基于我们对昆明动物博物馆标本的检查发现,盈江实则有两种形态的鱼螈。但由于标本存放时间比较久,且没有保留分子样品,因此,我们暂无法说明盈江另一种形态的鱼螈是否是版纳鱼螈。





基于Cytb基因构建的鱼螈属系统演化关系

基于Cytb基因构建的鱼螈属系统演化关系

滇西鱼螈形态及生境

滇西鱼螈形态及生境

滇西鱼螈幼体形态

滇西鱼螈幼体形态
回复

使用道具 举报

您需要登录后才可以回帖 登录 | 注册 微信登录

本版积分规则

在本版发贴
登陆后内容更精彩...!
投诉/建议联系

lj@chinanative.net

未经授权禁止转载,复制和建立镜像,
如有违反,追究法律责任
  • 两江带你看原生
  • 两江网站群
Copyright © 2001-2024 两江中国原生 版权所有 All Rights Reserved. 渝ICP备10018879号-1 渝ICP备18013588号-1 渝ICP备18013588号-3 |渝公网安备50010402000244号
快速回复 返回顶部 返回列表